老年骨质疏松中的骨形成减少是一个严重的临床挑战。正如老年人的运动能力伴随着年纪增长而下降,骨祖细胞(OPCs)的运动能力是否也会随着年龄增长而降低?因此从促进细胞迁移角度研究老年骨质疏松是一个很有意义的科学问题。
近日,必赢242net官网骞爱荣教授团队发现了一条调控骨祖细胞迁移的抑制因子—长链非编码RNA PMIF(命名为lnc-PMIF),其通过结合在人鼠中高度同源的一段HuR蛋白序列而抑制细胞迁移,而靶向抑制lnc-PMIF可帮助骨祖细胞迁移而促进增龄过程中的骨形成。该研究发表在生物医学1区top杂志《Theranostics》(IF: 8.579)封面。该研究为长链非编码RNA的从鼠到人的医学转化研究提出了新思路,也为通过促进细胞迁移来促进骨形成这一策略提供了实验基础。引起国内外的广泛关注。

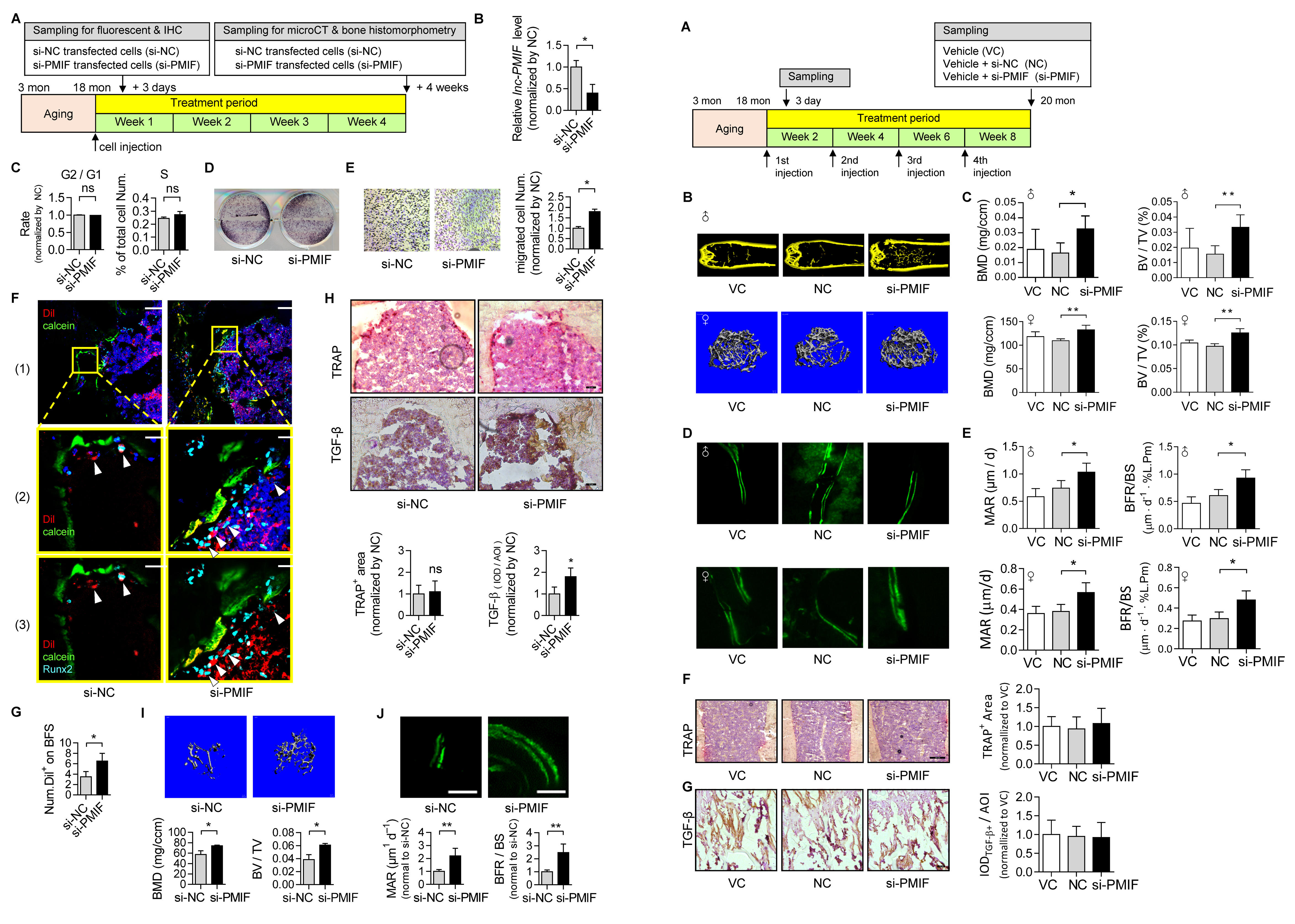
研究人员发现老年骨质疏松小鼠OPCs中,细胞迁移相关基因表达下调,mRNA、lncRNA表达谱也发生了显著的变化。在这些差异表达mRNA中,微管微丝交联因子1(microtubule actin crosslinking factor 1,MACF1)的表达发生了显著下降。MACF1广泛地表达于多种细胞内,参与了多种人类疾病的发生,骞爱荣教授研究团队在世界上首次报道了其在骨骼疾病方面的功能和调控机制(Hu LF, et al., Cell Death and Differentiation, 2021; Chen ZH, et al., Theranostics, 2020)。有趣的是,在这些差异表达lncRNA中,研究人员在Macf1基因座上发现和鉴定了一条未曾报道过的lncRNA——lnc-PMIF,其在老年骨质疏松小鼠OPCs中显著上调。探索lnc-PMIF调控OPCs细胞迁移的功能机制发现 lnc-PMIF能与HuR蛋白结合,阻断HuR与β-actin mRNA的相互作用,从而抑制β-actin表达,进而抑制OPCs迁移。

最后动物治疗实验方面,研究人员分别通过以下两种方式干预老龄骨质疏松小鼠:(1)应用干细胞注射技术,把经lnc-PMIF的siRNA处理的OPCs干细胞注射至骨髓腔内(左);(2)采用靶向骨形成表面的递送系统,即直接靶向骨形成表面的OPCs递送lnc-PMIF的siRNA(右)。上述实验证实了沉默lnc-PMIF可帮助老年小鼠的OPCs细胞向成骨表面迁移,促进老年小鼠的骨形成、改善其骨微结构。本研究揭示了一种全新的骨合成代谢策略—靶向lnc-PMIF促进老年机体的骨祖细胞向骨形成表面迁移,为治疗老年骨质疏松提供新的研究策略。

必赢242net官网骞爱荣教授、香港浸会大学罗守辉骨与关节疾病转化医学研究所张戈教授和香港浸会大学整合生物信息医学与转化科学研究所吕爱平教授为文章的共同通讯作者,必赢242net官网博士李迪杰、港浸会大学罗守辉骨与关节疾病转化医学研究所研究助理教授刘进博士、必赢242net官网博士生杨超飞和必赢242net官网助理教授田野博士为文章的共同第一作者。该研究工作得到了国家重点研发计划、国家自然科学基金、香港优配研究基金、中国博士后基金和陕西省自然科学基金等科研项目资助。(文/图:陈志浩、李迪杰;审核:杨慧)
研究团队简介
【1】骞爱荣教授团队:http://www.qianslab.com/;
【2】 张戈教授团队:http://tmbj.hkbu.edu.hk/chi/;
【3】吕爱平教授团队:http://ibts.hkbu.edu.hk/chi/index.php.
参考文献:
【1】Li DJ#, Liu J#, Yang CF#, Tian Y#, Yin C, Hu LF, Chen ZH, Zhao F, Zhang R,Lu AP*,Zhang G*,Qian AR*. Targeting long noncoding RNA PMIF facilitates osteoprogenitor cells migrating to bone formation surface to promote bone formation during aging.Theranostics2021, 11(11):5585-5604.(Q1, IF 8.6)
(原文链接:https://www.thno.org/v11p5585.htm)
【2】Hu LF#, Yin C#, Chen D#, Wu ZX, Liang SJ, Zhang Y, Huang ZZ, Liu SY, Xu X, Chen ZH, Zhang Y*,Qian AR*: MACF1 promotes osteoblast differentiation by sequestering repressors in cytoplasm.Cell Death and Differentiation2021, 04 March. (Q1, IF 10.7)
(原文链接:https://www.nature.com/articles/s41418-021-00744-9)
【3】Chen ZH#, Zhao F#, Liang C#, Hu LF#, Li DJ, Zhang Y, Yin C, Chen L, Wang LY, Lin X, Su PH, Ma JH, Yang CF, Tian Y, Zhang WJ, Li Y, Peng SL*, Chen WY*,Zhang G*,Qian AR*: Silencing of miR-138-5p sensitizes bone anabolic action to mechanical stimuli.Theranostics 2020, 10(26):12263-12278. (Q1, IF 8.6)
(原文链接:https://www.thno.org/v10p12263.htm)
【4】Zhang G#*, Guo BS#, Wu H#, Tang T#, Zhang BT#, Zheng LZ, He YX, Yang ZJ, Pan XH, Chow H, To K, Li YP, Li DH, Wang XL, Wang YX, Lee K, Hou ZB, Dong N, Li G, Leung K, Hung L, He FC, Zhang LQ*, Qin L*: A delivery system targeting bone formation surfaces to facilitate RNAi-based anabolic therapy.Nature Medicine 2012, 18(2):307-314. (Q1, IF 36.1)
(原文链接:https://www.nature.com/articles/nm.2617 )
【5】Liang C#, Guo BS#, Wu H#, Shao NS, Li DF, Liu J, Dang L, Wang C, Li H, Li SH, Lau WK, Cao Y, Yang ZJ, Lu C, He XJ, Au DWT, Pan XH, Zhang BT, Lu CW, Zhang HQ, Yue KM, Qian AR, Shang P, Xu JK, Xiao LB, Bian ZX, Tan WH, Liang ZC, He FC, Zhang LQ*,Lu AP*,Zhang G*: Aptamer-functionalized lipid nanoparticles targeting osteoblasts as a novel RNA interference-based bone anabolic strategy.Nature Medicine2015, 21(3):288-294. (Q1, IF 36.1)
(原文链接:https://www.nature.com/articles/nm.3791)