欢迎访问必赢242net官网网站,新版本上线试运行中!ENGLISH  学校主页  联系我们    
 首页  学院概况  机构设置  师资队伍  学科建设  教学工作  科学研究  重点实验室  党群工作  学生工作  人才培养  人才引进  招生就业 
新闻中心
 院系新闻 
 学术交流 
 通知公告 
院系新闻
Position: 首页 > 新闻中心 > 院系新闻 > Content
骞爱荣教授团队在重组小核酸抗病毒领域取得重要研究进展
 

近日,必赢242net官网骞爱荣教授研究团队在重组小核酸抗病毒领域取得重要进展。团队研究发现靶向水痘-带状疱疹病毒(VZV)ORF7基因的重组siRNA(r/si-ORF7)对VZV感染具有良好的抑制效果,为抗病毒治疗重组小核酸药物研发提供了研究思路。相关研究成果发表于学术期刊Cell & Bioscience(中科院2区,IF:7.5)上。

VZV是一类具有高度传染性的人α-亚科疱疹病毒,初次感染人体形成水痘。随后该病毒可在背根神经节潜伏感染,持续终生。当人体免疫力低下等多种因素诱发时,潜伏的VZV病毒会重新激活形成带状疱疹。水痘常见于儿童,带状疱疹多发于成人,并伴随着多种并发症如后遗神经痛(PHN)等,严重影响患者的生存质量。由于VZV存在体外培养滴度低、细胞结合性强、具有高度严格的种属特异性等特性,因此导致近些年针对VZV的特异性抗病毒药物等研究进展缓慢。

基于RNA干扰(RNAi)机制的小干扰RNA(siRNA)药物是一类具有疾病治疗潜力的小核酸药物,被广泛应用于抗病毒药物研发,具有高效性、特异性、长效性等优点。骞爱荣教授课题组前期建立了一种新型的重组小RNA生物合成技术,利用此种方法生产的重组siRNA具有大规模生产、得率高、活性好、免疫原性低、安全性高等优点,为RNA药物研究提供了重要工具。

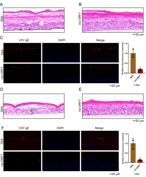
图2 r/si-ORF7在人3D组织工程表皮皮肤模型中抗VZV voka和roka感染活性评价。A-B:阴性对照SSA(A)和r/si-ORF7(B)抗VZV voka 3D组织工程表皮皮肤组织H&E形态学染色。蓝色箭头代表空泡,黑色箭头代表合胞体;C:IF评价VZV voka gE的表达。D-E:阴性对照SSA(D)和r/si-ORF7(E)抗VZV roka 3D组织工程表皮皮肤组织H&E形态学染色。蓝色箭头代表空泡,黑色箭头代表合胞体;F:IF评价VZV roka gE的表达。红色代表gE,蓝色代表细胞核。比例尺:20 µm,**P<0.01。

本研究经过大量筛选后发现VZV ORF7基因是一个良好的抗病毒靶点,随后利用重组小RNA生物合成技术表达并纯化出高纯度的重组siRNAs(r/si-ORF7),并采用柔性脂质体透皮递送载体,从细胞水平和人3D组织工程表皮皮肤模型中评价了r/si-ORF7的抗病毒效果。研究结果发现r/si-ORF7在细胞水平和人3D组织化工程表皮皮肤模型中均能够显著抑制VZV复制,表明r/si-ORF7在体外具有显著的抗病毒活性。本研究将为RNA类抗VZV感染新药的研发提供重要的小核酸前体药物,为临床开展基于RNAi的病毒性疾病防控奠定基础。

必赢242net官网博士研究生裴佳伟、田野副教授、空军军医大学叶伟讲师和博士研究生韩江帆为该论文共同第一作者,骞爱荣教授、李郁副教授以及空军军医大学雷迎峰教授和张芳琳教授为该论文的共同通讯作者。该研究获得了陕西省重点研发计划项目资助。

(文、图:裴佳伟、骞爱荣;审核:杨慧)

Close Window

友情链接:
地址:西安市长安区东祥路1号  邮编:710129 联系电话:029-88430180