一、项目名称
2024年必赢242net官网组织赴日本筑波大学暑期项目(生命科学与环境工程)
二、项目外方高校
日本筑波大学
三、外方高校简介
筑波大学(英文:University of Tsukuba),诞生于1872年,是日本著名的综合研究型国立大学,世界一流学府。日本超级国际化A类顶尖院校,史上三位教授获“诺贝尔奖",生命科学与医学、生物科学、自然科学等研究领域位居世界前列。
2024年QS世界大学排名位居世界355名,亚洲55名。

四、项目介绍
1.项目时间:2024年8月4日-8月11日,共8天。
2.项目内容:项目包含精选课程、企业参访、日本文化体验、人文参访,最大程度的让学员在短时间体验日本的学术特色、品味日本的文化底蕴。
专业课程主要向学员阐述环境及其与人类的关系、环境的污染问题等方面的基础知识、前沿科学研究领域积极研究成果。结合实际环境工程及环境治理工程(例如水污染治理、大气污染治理等)的真实研究和应用案例,开拓学员视野,培养学员专业知识、创新思维及科研能力。通过拓展训练来进一步提升学员相互合作和实际应用能力,并通过课程评估来帮助学生巩固其学到的知识。

2023年必赢242net官网日本暑期访学项目
3.日程安排

五、项目费用
1.48万元,含学费、住宿、车辆服务、机场接送等。
六、项目亮点
• 官方邀请函
• 筑波大学、东京大学专家讲授
• 结业证书、推荐信
• 优秀学员证明
• 欢迎/结业典礼
七、学校资助政策
欧美、大洋洲、非洲地区不超过10000元/生;
独联体国家不超过8000元/生;
亚洲地区不超过5000元/生。
注:每位同学一个自然年内仅可获得一次寒暑假项目资助。
八、学院配套资助政策
具体学院配套资助政策,请咨询本人所在学院外事秘书。
九、项目报名方式
1.截止时间:2024年4月18日
2.填写附件:《必赢242net官网2024年出国(境)短期交流项目学生信息统计表》发送至陈老师邮箱:chenhuan@nwpu.edu.cn。
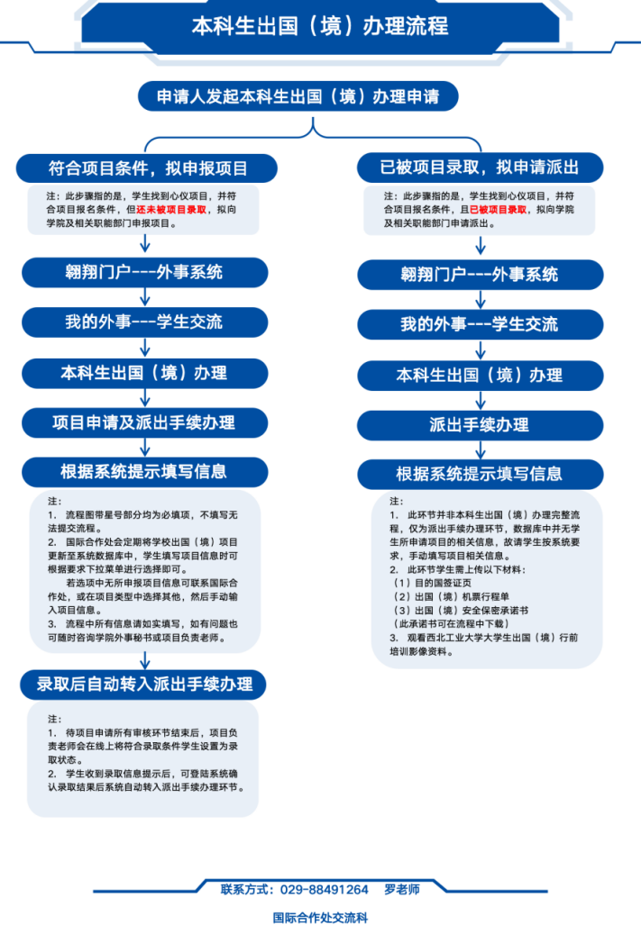
3.参照下图登陆翱翔门户-外事系统进行网上手续办理。
十、项目联系人
陈老师 QQ号:415541208 邮箱chenhuan@nwpu.edu.cn
十一、项目答疑群
QQ群:759300320
文图:陈欢;审核:牛卫宁